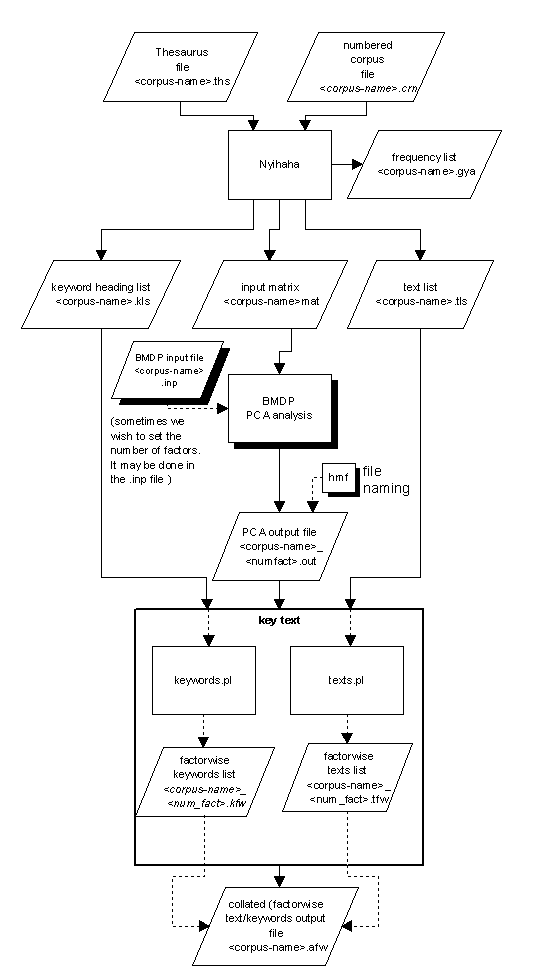
Figure 1. Flowchart of the text laboratory (parallelograms stand for files, rectangles for programs and/or processes).

[Fig 1]